ReRender

Tek Ailelik Ev,
Konsol Modern
Orijinal
Source Image
Yüklendi
Oluşturulan(1016x768)
source
3.06%
Result Images
Result Images
Result Images
Daha Fazla Göster

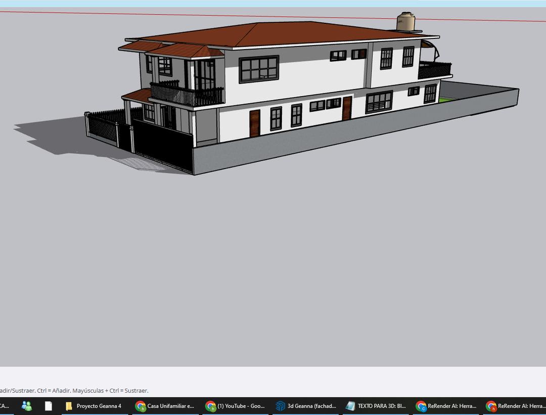
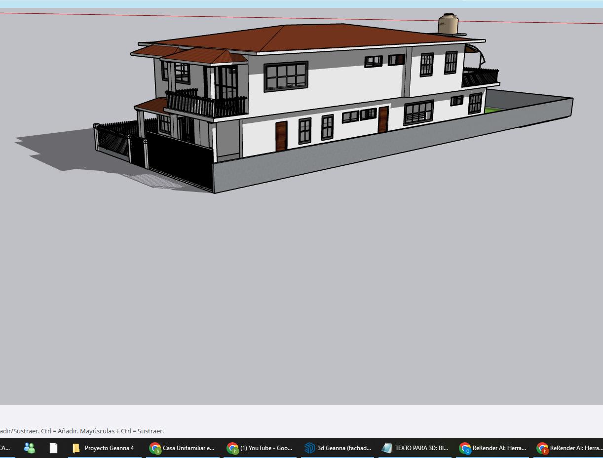
An incredibly lifelike, richly detailed, photorealistic exterior architectural photograph of a two-story single-family home set in a sun-drenched suburban neighborhood. The scene is illuminated by crisp midday spring sunlight, creating a cheerful and inviting atmosphere with sharp shadows. Captured with a wide-angle lens, emphasizing the cantilevered contemporary design, the rendering showcases the pristine white stucco exterior contrasted with the warm terracotta tiled roof and dark metal balcony railings. A paved street runs in front of the property, lined with lush green grass and mature trees, with a neatly manicured lawn surrounding the house. A simple black metal fence encloses the property, allowing glimpses of the verdant backyard. Two figures, casually dressed, are visible walking towards the house, adding a sense of scale and everyday life to the scene, while potted plants adorn the balconies and front entrance, enhancing the vibrancy and realism of the composition. The perspective is slightly low-angle, making the house appear grand and stately, with a clear blue sky overhead and a few scattered cirrus clouds completing the idyllic spring setting.


Use the extensionSketchUp
Follow usInstagramYouTubeLinkedIn
Join the discussionReddit