ReRender

Stil Referansı
Orijinal
Source Image
Yüklendi
Oluşturulan(1368x768)
source
3.70%
Result Images
Result Images
Result Images
Daha Fazla Göster

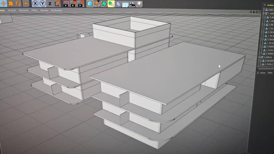
An incredibly lifelike, richly detailed, photorealistic exterior architectural photograph of a pair of modern low-rise buildings set in a clean, grid-lined studio environment. The scene is illuminated by bright, even studio lighting, creating a neutral and clear atmosphere that emphasizes the architectural forms. Captured with a wide-angle lens from a slightly elevated perspective, the rendering emphasizes the sharp, clean lines and geometric volumes of the buildings, highlighting the contrasting stacked horizontal planes and recessed elements. The building on the right features smooth, rounded corners on its overhanging roof slabs, suggesting polished concrete or a similar modern material, while the building on the left presents a more cubic, boxed-in upper story element. Subtle shadows define the deep recesses between the stacked levels, adding depth and dimension. The composition is balanced, showcasing the modular and layered design of both structures, with the grid floor providing a sense of precise placement and scale.


Use the extensionSketchUp
Follow usInstagramYouTubeLinkedIn
Join the discussionReddit